甲类功率放大器的简介
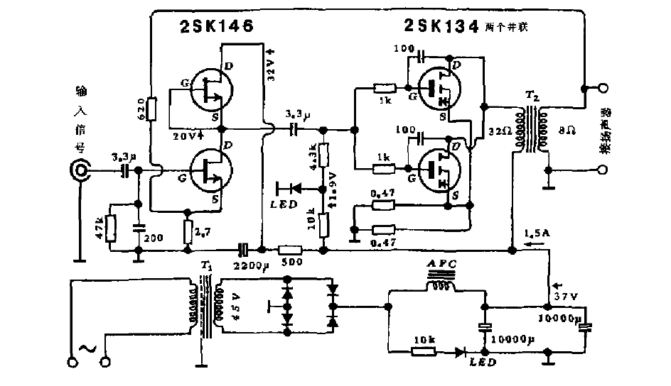
很多音响爱好者都对电子管WE300B甲类功率放大器的音质赞不绝口,前几年东瀛的音响界曾流行过采用场效应管2SK134制作的甲类功率放大器,音色酷似WE300B,一时好评如潮,喜欢动手者竞相仿制,蔚然成风。图2则示出WE300B组成的功放电路作为参考。2SK134是一个金属壳封装的大功率场效应三极管,跟大多数同类型产品恰恰相反的是其外壳为源极,焊装时宜留意,切勿搞错;2SK146则是塑料壳封装的小功率场效应双三极管,焊接时应该仔细辨认6只管脚的极性。从图里不难看出,两只2SK134呈并联状态,栅极上都有一只阻值为1KΩ的防自激电阻;输出变压器的初级阻抗为



